全国英语等级考试(以下简称PETS)是教育部教育考试院主办、向社会全方位开放,用于测试应试者英语能力的等级水平考试。
报考者不受年龄、职业、学历、户口所在地等限制(义务教育阶段学生除外),可根据本人掌握英语的实际情况,选考不同的级别,但一次只能报考一个级别。
本考试不接受义务教育阶段学生报考;严禁考生一次考试重复报考同一科目,否则将按违规处理。
一、开考级别及考试时间

2026年上半年起,PETS一级将使用2025版考试大纲,笔试考试时长调整为85分钟,口试时长约为10分钟/组。考生可登录中国教育考试网(网址:https://www.neea.edu.cn/)了解相关信息。
二、报名时间及方式
2026年上半年PETS报名时间为:2026年1月6日6:00至1月12日16:00。PETS统一采用网上报名系统进行报名。
三、报考手续
(一)报名
1.注册ETEST通行证账号。本次PETS报名须使用ETEST通行证账号。考生在2025年12月29日9:00后登录中国教育考试网ETEST通行证页面(https://passport.neea.edu.cn),填写个人信息并上传照片,取得ETEST通行证。
ETEST通行证账号在教育部教育考试院所有使用ETEST通行证的报名系统中通用。
未注册考生可登录https://passport.neea.edu.cn/网站,使用电子邮箱或手机注册ETEST通行证账号。如果考生已注册通行证,在PETS网上报名时无需再次注册。
2.报名。2026年上半年我省全国英语等级考试考生报名时间为2026年1月6日6:00至1月12日16:00。报名考生须在报考时间内使用ETEST通行证账号,登录中国教育考试网PETS页面(http://pets.neea.edu.cn)点击“在线报名”进行报名。
3.推荐浏览器:谷歌、火狐、IE9+、360浏览器(选择极速模式)。
(二)缴费
已报名考生须在报名后24小时内完成缴费,否则本次报名失效,不予保留考位。报名网站支持支付宝及网上银行(务必使用推荐浏览器)进行缴费。
报名时未一次性完成缴费流程的考生可登录全国英语等级考试报名网站,继续完成缴费(注意考生缴费时间不得超过提交报名后的24小时)。缴费成功后,考生可在报名结束前修改部分个人信息,但考试地点、考试级别、考试科目等信息不可更改。
(三)准考证打印
完成报名及缴费的考生,可自2026年3月11日9时起,登录PETS报名网站进入“报考信息”页面下载、打印准考证。
四、成绩与证书
本考试成绩分合格和不合格两档。笔试得分60分及以上为笔试合格,口试得分在3分及以上为口试合格。教育部教育考试院自2019年3月考试起,对考生前次单项合格成绩进行自动保留。考生相邻两次考试的姓名和证件号码完全一致,且当次参加考试的科目(笔试或口试)与上一次同级别另一考试科目(笔试或口试)的成绩都合格时,可获得教育部教育考试院核发相应级别的《全国英语等级考试合格证书》。两次报考不同级别的科目,即使不同级别单项科目均合格也不能获得合格证书。
考试成绩公布后,考生可自行登录中国教育考试网查询考试成绩,并可下载、打印考试成绩单(pdf格式)。在一次考试中没有获得《全国英语等级考试合格证书》而只有单项考试成绩合格的考生,不再下发笔试或口试单科成绩合格证。考生如对考试成绩有疑问,须在成绩公布后5个工作日内向考点提出复查申请,逾期不予受理。复查工作结束后,复查结果由考点告知考生。
为进一步做好考生服务,方便考生快捷领取《全国英语等级考试合格证书》,自2021年3月考试起,教育部教育考试院以电子版证书代替原有纸质版证书,考生可自行登录中国教育考试网“证书查询”页面下载、打印证书,该电子版证书等同以往发放的纸质版证书。
五、注意事项
(一)报名期间,考生登录报名网站后可查询并选择本次可报考考点,考点可接受的考生数量有限,额满即止。
(二)考生缴费时间不得超过提交报名后的24小时。
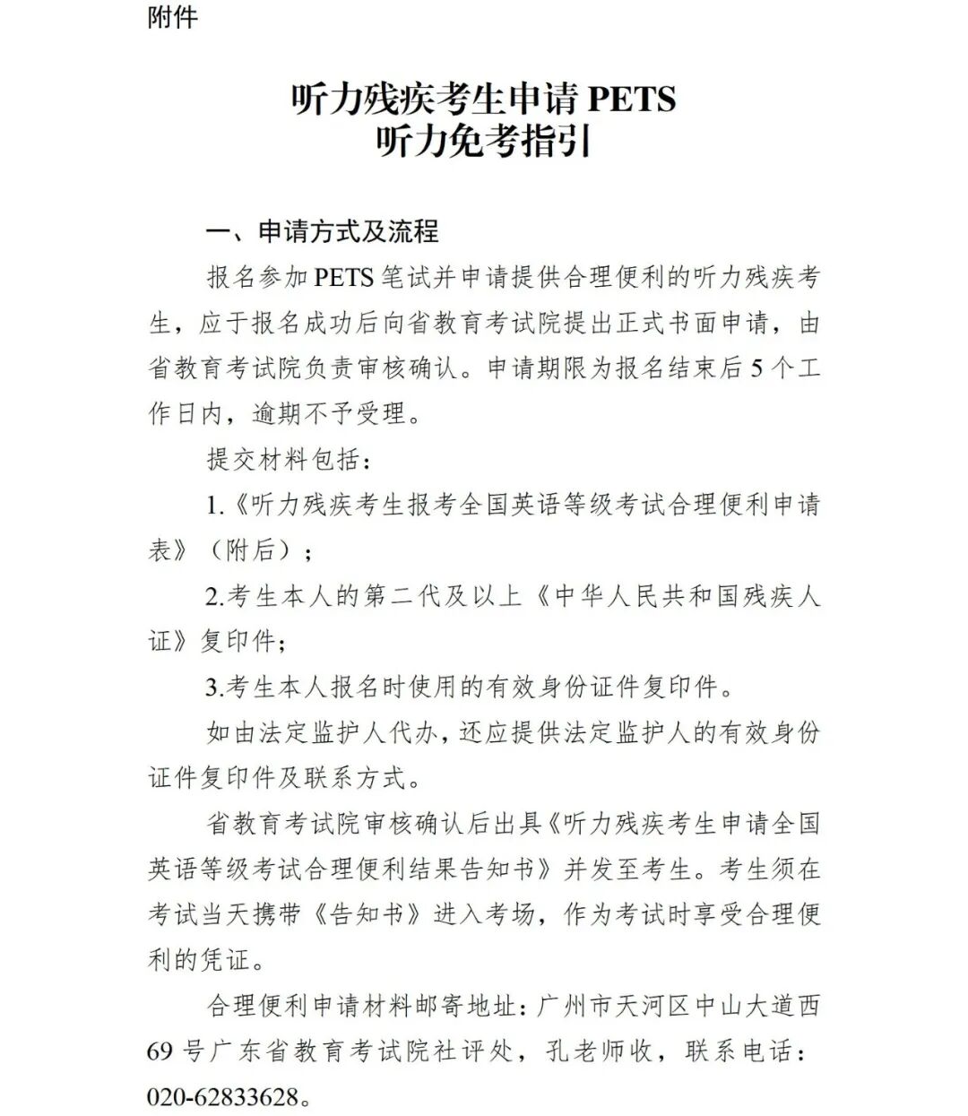
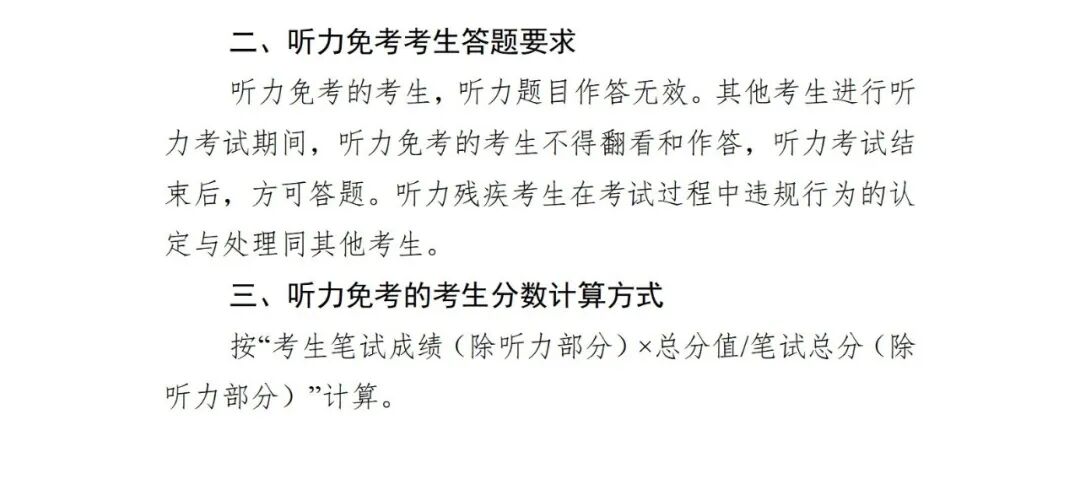
(三)听力残疾考生完成报考后可申报笔试听力部分免考,具体指引见附件。
(四)考生入场时必须主动出示《准考证》、报名时使用的有效身份证件(包括居民身份证、港澳台居民居住证、军人及武警人员证件、港澳居民来往内地通行证、台湾居民来往大陆通行证、护照或公安户籍部门开具的贴有近期免冠照片的身份证号码证明等),并自觉接受考点身份验证,同时自备黑色字迹签字笔、2B铅笔和橡皮。
(五)考生须按规定的时间入场,笔试当天上午8:45后禁止考生进入考场,口语考试上午9:00后、下午2:00后禁止考生进入口试候考室。
(六)每一级别考试均包括笔试和口试两部分,笔试和口试分别进行,先笔试后口试。一、二、三级笔试考生须将试题册封面条形码粘贴条粘贴至答题卡上规定位置,考生错贴、漏贴、损毁条形码粘贴条将按违规处理,笔试和口试成绩均无效。
六、考点联系方式



附件:听力残疾考生申请PETS听力免考指引



(广东省教育考试院)
本站内容收集整理于网络,多标有原文出处,本站仅提供信息存储空间服务。如若转载,请注明出处。







